每年春夏之交,宁波大学部分路段的树木内会迎来白鹭、灰鹭等各种鸟类筑巢繁殖,数不清的鸟类排泄物从树上落下,这独特的路段被宁波大学的师生们称为“白鹭林”,而它们的排泄物则被戏称为“天屎”。

宁波大学布满“天屎”的“白鹭林”下。图/宁波晚报
需行走于“白鹭林”下的师生们也常与“天屎”斗智斗勇,或撑伞防护,或加速敏捷躲避,学校还专门为此设置“白鹭林下专用伞”,以防师生被“天屎”击中。
在宁波大学“白鹭林”不撑伞如何躲避“天屎”袭击?近日,宁波大学物理学专业本科生路集善经研究假设得出结论,若能在55.4秒内通过长约277米的“白鹭林”则能免受“天屎”攻击。他补充,“但这是通过假设得出的结论,并不准确。”
【1】55.4秒内通过“白鹭林”是否能免受“天屎”攻击?
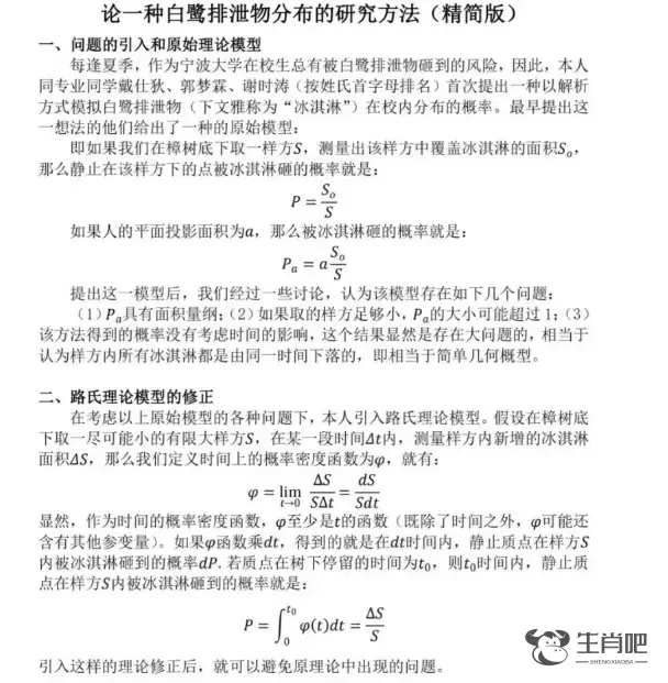
如何从物理学的角度躲避“天屎”攻击?这一想法最初来自路集善的同班同学戴仕狄、郭梦霖和谢时涛。
在一次课堂交流时,郭梦霖向路集善分享了他们有关“天屎”的灵感,头脑内总是充斥着各种稀奇古怪想法的路集善对此十分感兴趣,便开始进一步的思考演算。“我这篇文章的第一部分来源于他们,后来我仔细想了想,若按这个算法进行计算,待1秒和待10秒得到的概率是一样的,便引入时间因素在算法上做了进一步完善。”

路集善文章第一部分及其完善后得到的第二部分。图/受访者提供
得出第二部分表达式后,路集善的同专业老乡张烨为他提供一个灵感,“张烨觉得我做的这个研究和泊松分布问题很像,泊松分布研究的是离散变量,这顿时让我醍醐灌顶,由此联想到指数分布,进一步完善了表达式。”

与张烨讨论后进一步完善的表达式。图/受访者提供
得到最终的表达式后,路集善假设“天屎”每秒会覆盖0.5平方米地面,“白鹭林”总长约277米,最终得出若在55.4秒内通过“白鹭林”,则能免受“天屎”袭击的结论。“但这只是通过假设得出的结果,具体每秒会覆盖多少平方米地面这一参数很难确定。”

文章中关于参数的解释。图/受访者提供
他补充,即使确定参数,若需确保结论可靠,还要进行实践验证,结合概率论,在‘白鹭林’下行走无数次,逐次记录是否被“天屎”袭击。“这个研究最复杂的地方在于测量数据,但毕竟是我们做着玩的,没有耗费太多时间,55.4秒这个结论并不准确。”
“很多人可能会觉得物理在生活中并没有什么用处,但我一直相信生活中处处是科学,处处有物理。”路集善不仅做了有关“天屎”分布的研究,还计划利用统计物理研究在教学楼自习室中找座位的规律。
【2】探究生活中的物理是一种放松方式
2023年12月,路集善在找空教室自习时发现,越往楼上走人越少,但所有教室或多或少都会有人,这激起他想要探求教室楼层与人数之间规律的欲望。
路集善将在教学楼空教室找座位的人看作独立粒子,考虑到大多数人不愿意爬楼梯因此更倾向在低楼层学习,以及不愿与太多人陌生人共享教室,从而选择更高楼层这两个因素,他初步发现,去自习时的人可能会满足玻尔兹曼分布律。
路集善通过玻尔兹曼分布律得出表达式后,便开始在课余时间去教学楼,数每层教室的人数。
今年4月,他数完学校其中一栋教学楼的人数,基本符合他得到的表达式。“但是我们学校有很多栋教学楼,我得出的表达式不一定能符合每栋教学楼内的人数,所以这个研究暂时还没完成。我打算等我考完研后,也就是明年的春天,继续进行这个研究。”
“可能很多人的放松方式是打游戏、看视频,但对我来说,去教室数座位、研究‘天屎’也是一种放松方式。”路集善热爱探究生活中的物理问题,从其中获得解决问题的快感,也潜移默化地提高着他的专业能力。
来源:九派新闻
记者:付冰洁
原创文章,作者:admin,如若转载,请注明出处:https://mip.shengxiaoba.com/news/38103.html