
6月14日,舞蹈机构5KM上海百联又一城店大门紧锁。 澎湃新闻记者 邹娟 图
一夜之间,舞蹈机构5KM疑似倒闭的消息,在其学员中不胫而走。
6月14日,澎湃新闻记者致电上海十余家5KM舞蹈工作室,不是手机关机,就是无人接听,或者一直显示忙线中。随后,记者走访百联又一城店看到,该店已大门紧闭,门口告示牌显示“内部调整”。

6月13日,5KM上海浦东九六广场店暂停营业。 网友截图
另据媒体报道,闭店事件影响到上海、杭州、绍兴、无锡等地的学员多人,且大多学员办卡金额都在3000元以上,最高超过10000元。上海一辖区警方介绍,目前正在收集相关学员的信息,统计相关金额,汇总上报后进行下一步处理。
已不是第一次被传倒闭,近期曾发布经营计划
事实上,这并不是5KM第一次面临“被倒闭”的危机。

“5KM舞蹈工作室”微信公号《给大家的一封信》截屏图
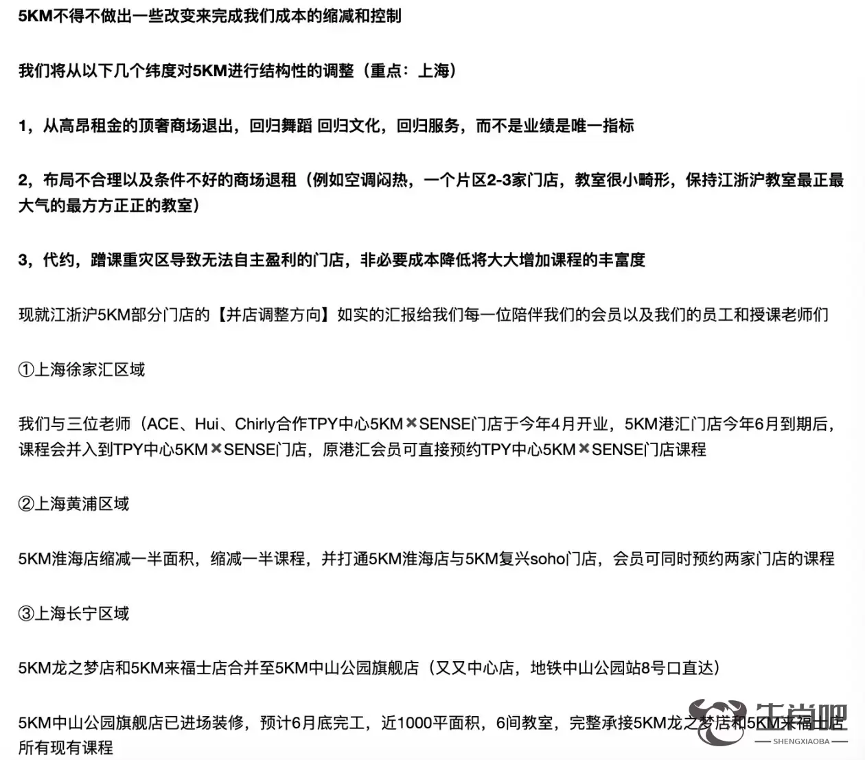
今年6月1日,微信公众号“5KM舞蹈工作室”发布一封给会员和授课老师的信。信中称,近期各大平台传播5KM即将倒闭等负面消息络绎不绝,为让大家安心,统一告知 “5KM舞蹈工作室2024年下半年经营计划”。
其中承诺:会员次卡单次课63-70元/次的价格,时限卡20-30元/天的价格。也声明5KM不得不做出一些改变降本增效,并将重点对上海门店作出结构性调整。包括:
上海徐家汇区域,5KM港汇门店今年6月到期后,课程会并入到TPY中心5KM的SENSE门店,原港汇会员可直接预约TPY中心5KM的SENSE门店课程。
上海黄浦区域,5KM淮海店缩减一半面积,缩减一半课程,并打通5KM淮海店与5KM复兴soho门店,会员可同时预约两家门店的课程。
上海长宁区域,5KM龙之梦店和5KM来福士店合并至5KM中山公园旗舰店(又又中心店,地铁中山公园站8号口直达)。5KM中山公园旗舰店已进场装修,预计6月底完工,近1000平方米面积,6间教室,完整承接5KM龙之梦店和5KM来福士店所有现有课程。

5KM百联又一城店的告示 澎湃新闻记者 邹娟 图
上海已有门店闭店,有员工在群里称被拖欠工资
距离5KM发布公开信不到两周,关于其要倒闭的消息甚嚣尘上。
6月13日,各社交平台,不少会员贴出所报门店闭店的消息、拉维权群,网上喊话5KM舞蹈工作室老板付新宇。
公开资料显示,连锁舞蹈机构5KM,在江浙沪地区拥有三十多家舞蹈室。工作室宣称曾给一些明星编过舞。在舞蹈爱好者中,以专业、高性价比口口相传。天眼查信息显示,5KM运营主体为上海微单锶文化传播有限公司,该公司注册资本100万元,法定代表人和股东均为付新宇,其名下注册有多家该品牌下的分公司,其中也有不少已经注销。
“5KM倒闭,在我们舞蹈爱好者圈子,就跟地震了一样。”消费者汪女士称,她在上海九六广场店学习跳舞2年,“一直都很开心。其实我更多地倒不是觉得气愤,而是很遗憾。没有地方跳舞了。”汪女士说。
澎湃新闻记者在大众点评网上浏览发现,进入6月以来,5KM各门店关于“课难约”、“上课学员脚踩脚”、“老师千篇一律教一支舞跳到想吐”的评论时有出现。甚至有网友表示,自己办卡之后由于意外情况,卡还没开通便申请退卡,从今年一月份开始协商,一直到现在都没有解决。即便要到店长的手机,致电也一直无人接听。
6月13日晚,5KM会员和授课老师拉维权群。“群里有接龙统计欠舞蹈老师薪水的,一天不到,就已经有一百多万元了。有老师在群里说,5-6月的工资和提成都没有发。”汪女士说,“大家有气愤的、有不舍得的、有去投诉的,但是老板都找不到,不管是退钱还是要求继续上课,都不知道找谁了。”
6月14日,澎湃新闻记者致电上海十余家5KM舞蹈工作室,不是手机关机,就是无人接听,或者一直显示忙线中。此后,澎湃新闻记者在5KM百联有一城店看到,位于该商场9楼的5KM已闭店,门口立着“内部调试,暂停营业”的告示牌。网友提供的截图显示,九六广场店也已闭店。
此前,5KM上海淮海店6月6日发布公告称要缩减门店面积和课程。6月5日,上海来福士广场曾发布《关于5KM存在经营风险的公告》。该公告称,相关租户存在延迟支付租金的情况,租赁期也将于2024年7月18日到期。
原创文章,作者:admin,如若转载,请注明出处:https://mip.shengxiaoba.com/news/29303.html